武汉华中艺术学校,欢迎您!

新闻中心

站内公告
您现在的位置:首页>>新闻中心>>站内公告

关于严格执行学生请假制度及违规处理的通知

更新时间:2025-06-28   点击次数:6995

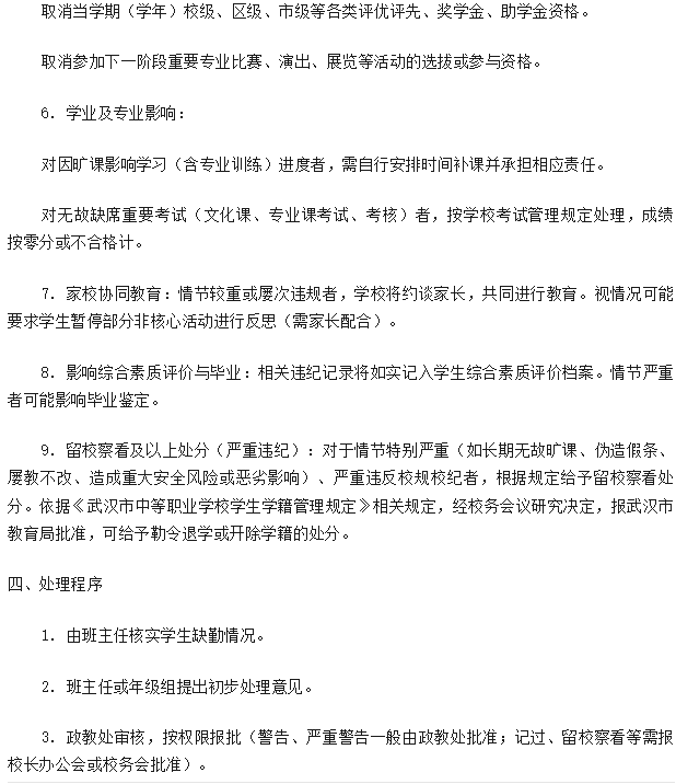
image.png

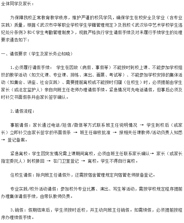
image.png

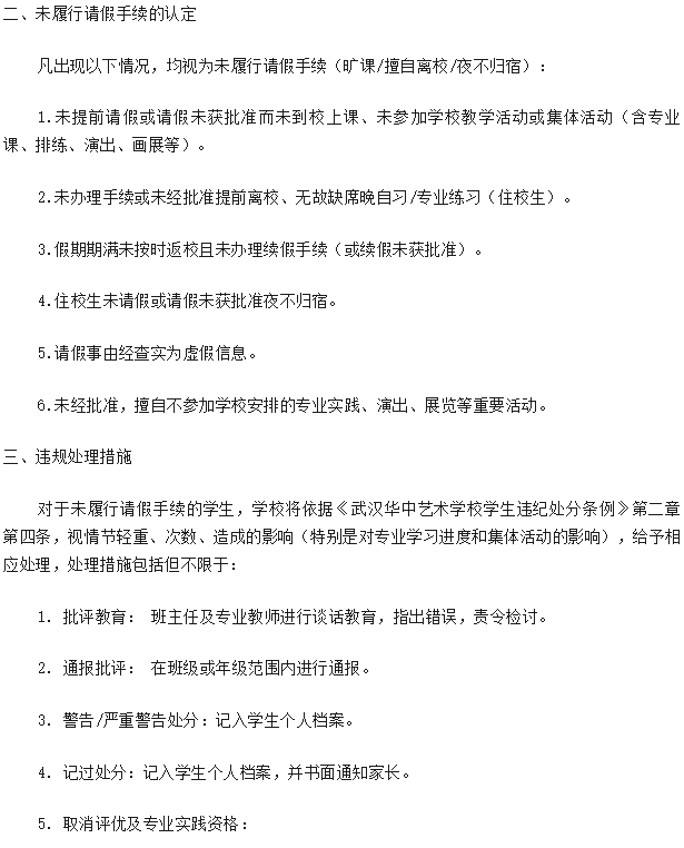
image.png

image.png

2016-2023©版权所有:武汉华中艺术学校 鄂ICP备17014256号-2

联系人:王老师 电话:027-58868788,邮箱:hzyxart@126.com QQ:240299271

学校地址:学校地址:湖北省武汉市东湖风景区鲁磨路大李村276号(武汉植物园斜对面(学校北门),或梦天湖大酒店斜对面(学校南门)

 鄂公网安备 42018602000171号     360网站安全检测平台